首页
市总概况
新闻中心
智慧工会
服务大厅
职工文化
劳模工匠
产改工作
首页
>
服务大厅
>
民主管理
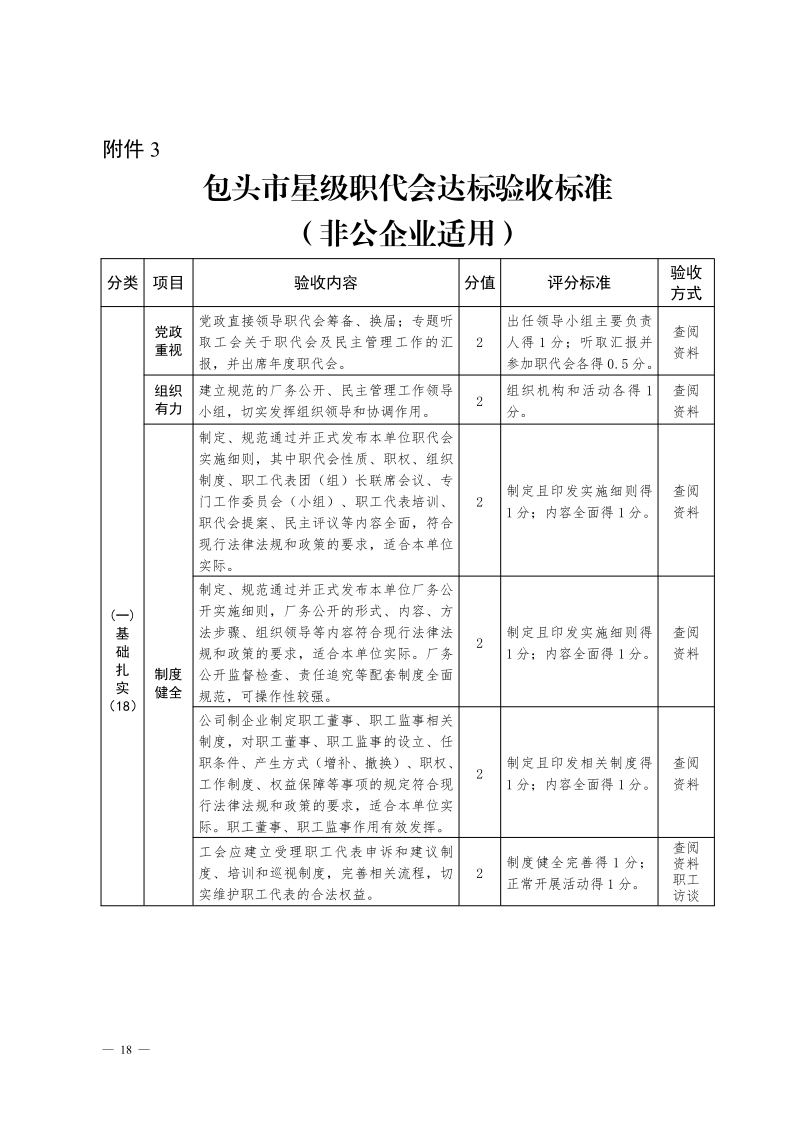
工发10号 关于印发《包头市企事业单位职工代表大会星级达标验收办法(修订)》的通知
发布日期:2024年12月16日作者: 来源:包头市总工会 【字体:
大
中
小
】 阅读:
次
上一篇:
办发26号 关于转发加强公司制企业职工董事职工监...
下一篇:
打印
关闭