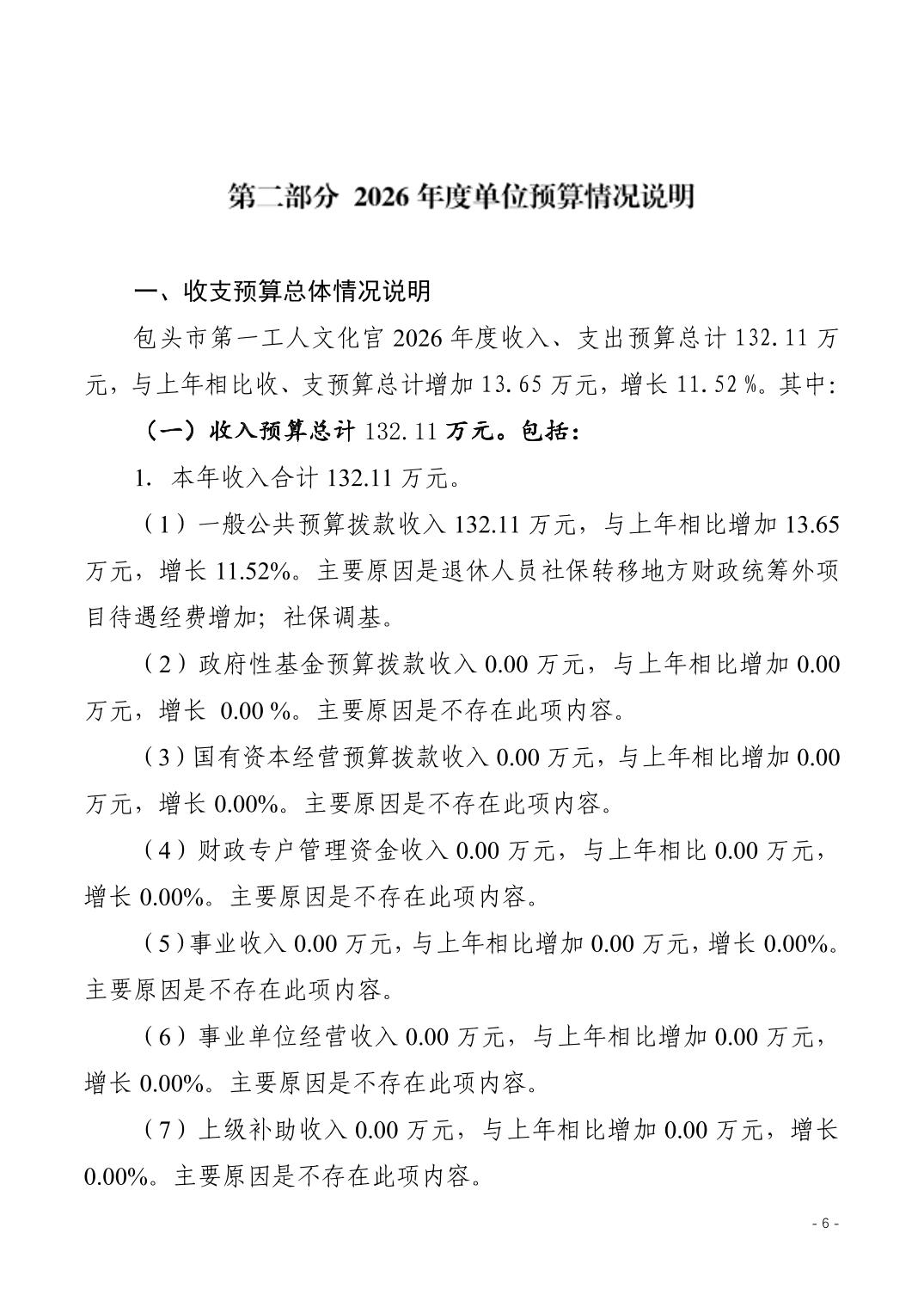
表1-收支总表.xlsx
表2-收入总表.xlsx
表3-支出总表.xlsx
表4-财政拨款收支总表.xlsx
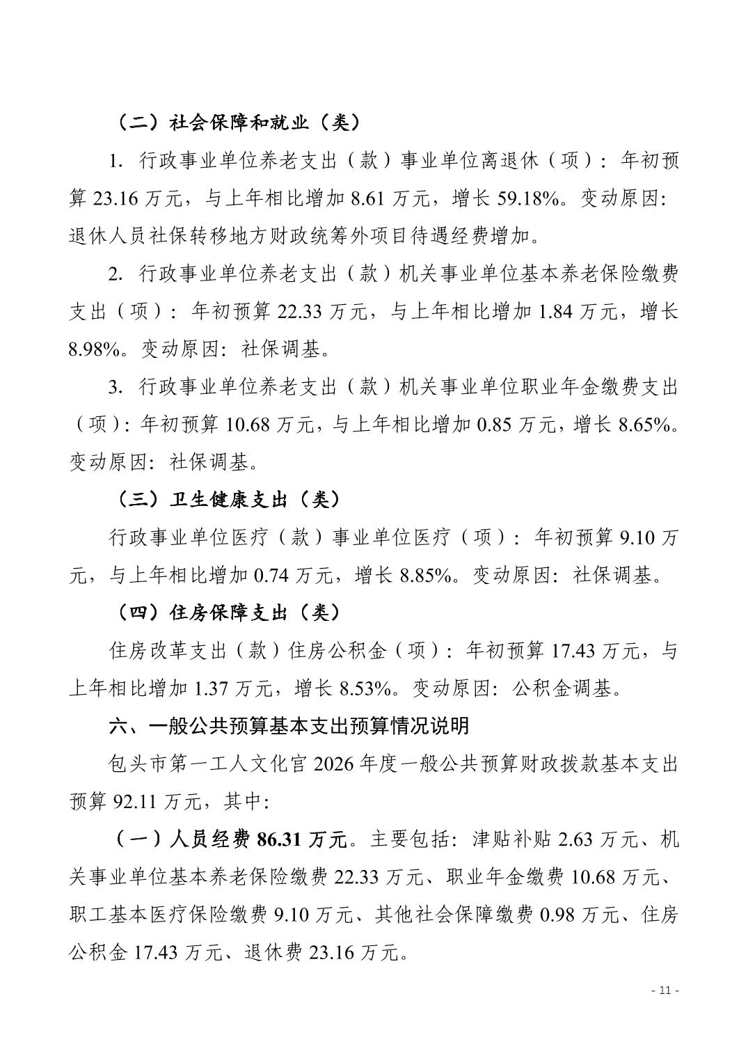
表5- 一般公共预算支出表.xlsx
表6-一般公共预算基本支出表.xlsx
表7-一般公共预算三公经费支出表.xlsx
表8-政府性基金预算支出表.xlsx
表9-国有资本经营预算支出表.xlsx
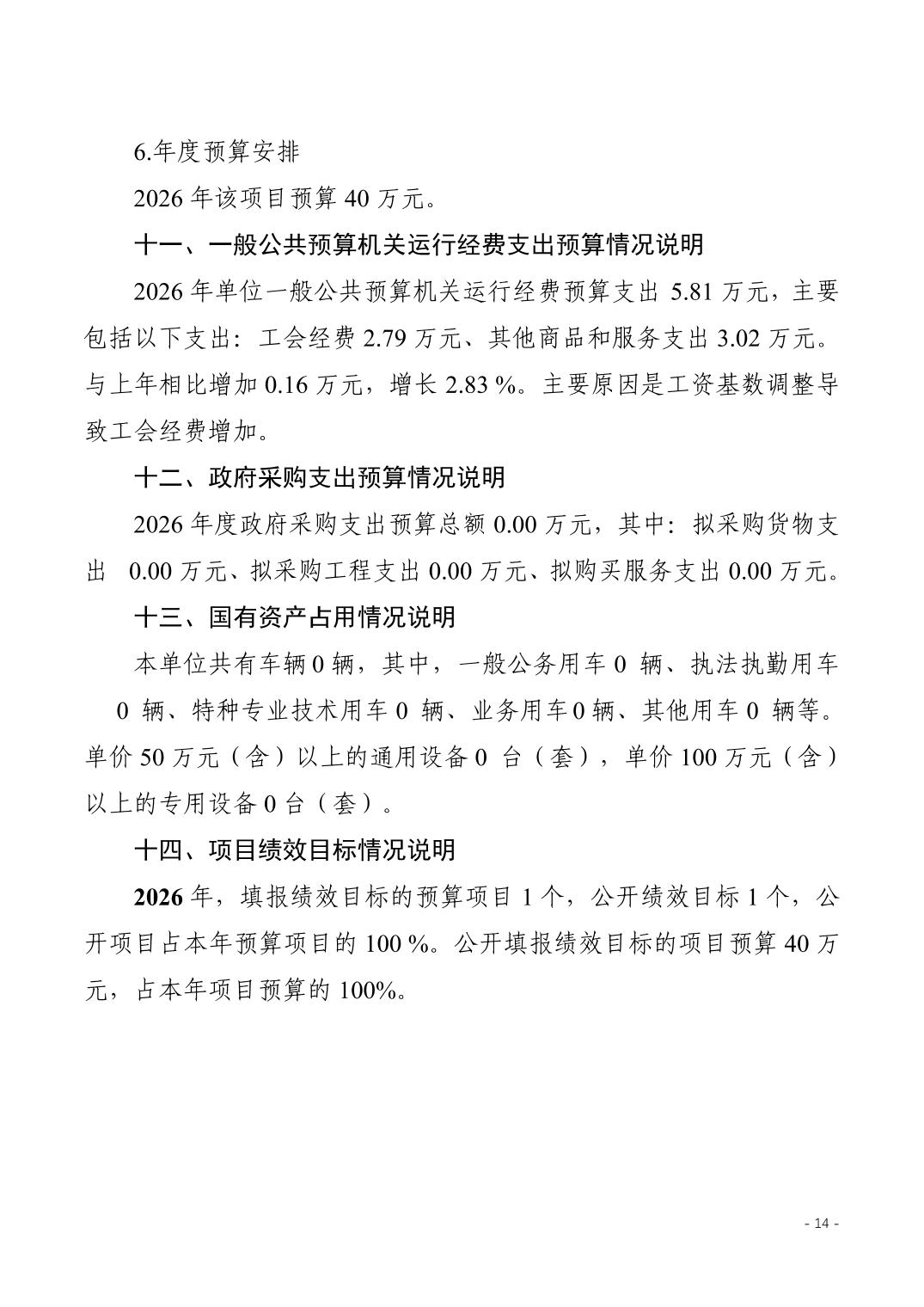
表10-项目支出表.xlsx
表11-项目绩效目标表.xlsx
表12-政府采购预算表.xlsx
上一篇: 2026年度包头市总工会(部门)预算公开 下一篇: 2025年度包头市职工服务中心预算公开