相关内容:
1.部门收支总体情况表.xlsx
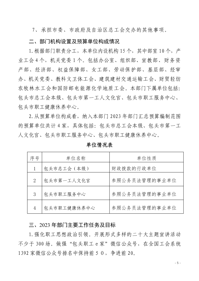
2部门收入总体情况表.xlsx
3.部门支出总体情况表 (1).xlsx
4.财政拨款收支总体情况表.xlsx
5.一般公共预算支出情况表.xlsx
6.一般公共预算基本支出情况表 (1).xlsx
7.一般公共预算“三公”经费支出情况表 (5).xlsx
8.政府性基金预算支出情况表 (1).xlsx
9.项目支出绩效目标申报表 (13).xlsx
10.政府采购预算明细表 (1).xlsx
11.国有资本经营预算支出表.xlsx
12.项目支出表.xlsx
上一篇: 2024年度包头市总工会部门预算公开 下一篇: 2023年度包头市总工会单位预算公开